| |
|
| |
 |
Dictionary |
 |
| (E)-methyl4-(4-cyanophenyl)-2-oxobut-3-enoate |
| 1-(2,5-DICHLORO-PHENYL)-2,2,2-TRIFLUORO-ETHANONE |
| 4,7-dibromo-1,10-phenanthroline |
| 3-Amino-6-chloropicolinaldehyde |
| (R)-2-((r)-2-amino-3-phenylpropanamido)-3-phenylpropanoicacid |
| 3-Bromo-5-(trifluoromethyl)picolinicacid |
| Triethylsilyl2,2-difluoro-2-(fluorosulfonyl)acetate |
| 3-bromo-4-fluoroacetanilide |
| 6,7-Dihydro-[1,2,3]triazolo[1,5-a]pyrazine-5(4h)-carboxylic acid tert-butyl ester |
| Triphenyl-(3,4,5-trimethoxy-benzyl)-phosphonium, bromide |
|
|
 |
Dictionary |
|
 |
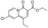
| Chemical Name: |
Ethyl8-chloro-1-ethyl-4-oxo-4h-quinolizine-3-carboxylate |
| Synonyms: |
|
| CAS#: |
139179-03-6 |
| Molecular formula: |
C14H14ClNO3 |
| Molecular weight: |
279.72 |
| Molecular Structure: |
 |
|
|